sexta-feira, 24 de fevereiro de 2017
quinta-feira, 23 de fevereiro de 2017
Teoria elementar da oferta
1. Distingue volume da oferta de quantidade realmente vendida.
O volume da oferta é quanto os produtores esperam vender.
2. Refere que a oferta varia com os objectivos das empresas, ou estratégias dos produtores.
Se o objetivo dos produtores for vender o maximo possivel mesmo a custa de alguns lucros o produto vender-se-a muito mais do que se eles pretenderem obter o maximo de lucro
3. Explica por que razão a oferta de um produto depende do seu preço.
se tudo o resto de mantiver constante quanto mais elevado for o preço de um produto, mais rendosa será a sua produção. esperamos por isso que quanto mais alto for o seu preço maior será a oferta
4. Explica o efeito do aumento do preço dos outros produtos sobre o volume da oferta do produto N.
No geral o aumento de preço de outros produtos torna relativamente menos atractiva a produçao daquele cujo o preço nao sobe.
5. Verifica que o aumento do custo dos factores produtivos (trabalho e capital) torna mais caros os produtos nos sectores de actividade que utilizam mais intensivamente o factor produtivo que sofreu o agravamento.
Refere-te ao efeito do aumento do preço do petróleo sobre os diversos sectores da actividade económica.
Quando aumenta o preço do petróleo todos os bens e serviços que usam petróleo vão aumentar o seu preço
6. Explicita o impacto do progresso tecnológico sobre o volume da oferta, referindo o seu efeito sobre os custos de produção.
Com o avanço tecnológico o custo de produção fica mais barato aumentando assim a oferta
7. Indica as variáveis de que depende o volume da oferta, explicitadas por Lipsey na função da oferta.
Preço do produto
Preço dos outros produtos
Preço dos fatores de produçao
Gostos dos consumidores e
estado da tecnologia
8. Explica como se chega à curva da oferta a partir da função oferta.
A curva da oferta de um produto mostra a relação existente entre os preço do produto e a quantidade posta a venda pelos produtores, A curva e traçada com base na hipótese da constância de todos os factores que influenciam a oferta alem do preço do produto, a inclinação ascendente indica que quanto mais alto for o preço maior será a oferta do produto
9. Interpreta a inclinação ascendente da curva da oferta, referindo o incentivo proporcionado pelos lucros.
Quando nos deslocamos ao longo da mesma curva , porque quando o preço do bem sobe a quantidade que os produtores desejam vender aumenta
10. Recorrendo às figuras 8.1 e 8.2 distingue variação da oferta de aumento da oferta.
A variação da oferta pode ser obeservada por apenas uma curva quando o aumento tem de ter duas curvas
11. Indica três factores que poderão ter estado na origem do aumento da oferta ilustrado na figura 8.2.
O volume da oferta é quanto os produtores esperam vender.
2. Refere que a oferta varia com os objectivos das empresas, ou estratégias dos produtores.
Se o objetivo dos produtores for vender o maximo possivel mesmo a custa de alguns lucros o produto vender-se-a muito mais do que se eles pretenderem obter o maximo de lucro
3. Explica por que razão a oferta de um produto depende do seu preço.
se tudo o resto de mantiver constante quanto mais elevado for o preço de um produto, mais rendosa será a sua produção. esperamos por isso que quanto mais alto for o seu preço maior será a oferta
4. Explica o efeito do aumento do preço dos outros produtos sobre o volume da oferta do produto N.
No geral o aumento de preço de outros produtos torna relativamente menos atractiva a produçao daquele cujo o preço nao sobe.
5. Verifica que o aumento do custo dos factores produtivos (trabalho e capital) torna mais caros os produtos nos sectores de actividade que utilizam mais intensivamente o factor produtivo que sofreu o agravamento.
Refere-te ao efeito do aumento do preço do petróleo sobre os diversos sectores da actividade económica.
Quando aumenta o preço do petróleo todos os bens e serviços que usam petróleo vão aumentar o seu preço
6. Explicita o impacto do progresso tecnológico sobre o volume da oferta, referindo o seu efeito sobre os custos de produção.
Com o avanço tecnológico o custo de produção fica mais barato aumentando assim a oferta
7. Indica as variáveis de que depende o volume da oferta, explicitadas por Lipsey na função da oferta.
Preço do produto
Preço dos outros produtos
Preço dos fatores de produçao
Gostos dos consumidores e
estado da tecnologia
8. Explica como se chega à curva da oferta a partir da função oferta.
A curva da oferta de um produto mostra a relação existente entre os preço do produto e a quantidade posta a venda pelos produtores, A curva e traçada com base na hipótese da constância de todos os factores que influenciam a oferta alem do preço do produto, a inclinação ascendente indica que quanto mais alto for o preço maior será a oferta do produto
9. Interpreta a inclinação ascendente da curva da oferta, referindo o incentivo proporcionado pelos lucros.
Quando nos deslocamos ao longo da mesma curva , porque quando o preço do bem sobe a quantidade que os produtores desejam vender aumenta
10. Recorrendo às figuras 8.1 e 8.2 distingue variação da oferta de aumento da oferta.
A variação da oferta pode ser obeservada por apenas uma curva quando o aumento tem de ter duas curvas
11. Indica três factores que poderão ter estado na origem do aumento da oferta ilustrado na figura 8.2.
Aumento da procura, redução do custo de produção, aumento do preço do produto
quarta-feira, 22 de fevereiro de 2017
sexta-feira, 17 de fevereiro de 2017
Teoria elementar da procura
1. Distingue volume da procura de quantidade adquirida ou quantidade realmente comprada e vendida. Existência de procura não implica que a compra seja efectivamente feita
2. “O volume da procura é um fluxo”. Explicita o significado desta afirmação.
O volume da procura e um fluxo pois nenhuma compra e uma compra isolada pois cada pessoa faz um fluxo continuo de compras
3. Indica as variáveis de que depende o volume da procura, explicitadas por Lipsey na função da procura.
Preço do produto no mercado, rendimento de cada família, preço de outros produtos gostos e preferências
4. Explica por que razão o volume da procura varia inversamente com o preço do bem.
Pois quanto mais o preço baixam mais as pessoas querem
5. Explica como se chega à curva da procura a partir da função procura.
A curva mostra a relaçao funcional entre o volume da procura e o preço
6. Interpreta a inclinação descendente da curva da procura.
Pois a procura e oferta são inversamente proporcionais
7. Descreve o efeito ilustrado na curva da procura agregada (AD), quando se passou do ponto (P1, Y1) para (P2, Y2). O preço baixou logo a procura aumentou portanto o p diminui e o y aumentou
8. Identifica a situação e descreve um possível efeito ilustrado em cada uma três imagens abaixo.
2. “O volume da procura é um fluxo”. Explicita o significado desta afirmação.
O volume da procura e um fluxo pois nenhuma compra e uma compra isolada pois cada pessoa faz um fluxo continuo de compras
3. Indica as variáveis de que depende o volume da procura, explicitadas por Lipsey na função da procura.
Preço do produto no mercado, rendimento de cada família, preço de outros produtos gostos e preferências
4. Explica por que razão o volume da procura varia inversamente com o preço do bem.
Pois quanto mais o preço baixam mais as pessoas querem
5. Explica como se chega à curva da procura a partir da função procura.
A curva mostra a relaçao funcional entre o volume da procura e o preço
6. Interpreta a inclinação descendente da curva da procura.
Pois a procura e oferta são inversamente proporcionais
7. Descreve o efeito ilustrado na curva da procura agregada (AD), quando se passou do ponto (P1, Y1) para (P2, Y2). O preço baixou logo a procura aumentou portanto o p diminui e o y aumentou
8. Identifica a situação e descreve um possível efeito ilustrado em cada uma três imagens abaixo.
quinta-feira, 16 de fevereiro de 2017
O mercado na sociedade moderna
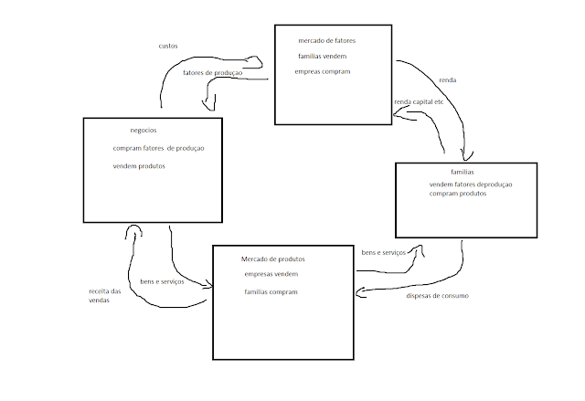
1. Desenha o circuito económico representando os fluxos que se estabelecem nos mercados de Bens&Serviços e de Factores Produtivos, entre os agentes económicos Famílias e Empresas.
2. Apresenta uma definição de mercado.
situaçao onde onde se confrontam as intençoes de produçao dos produtores de um bem e as solicitacoes de consumos dos consumidores
3. Referindo o truque dos incentivos, explica o comportamento no mercado dos:
a) consumidores; procuram bens para saciar as suas necessidades
b) produtores. oferecem bens para saciar as necessidades dos consumidores
4. Define eficiência no contexto do mercado.
onde toda a gente produz o que faz de melhor e onde toda a gente compra o que mais gosta
5. Indica:
a) os factores produtivos; terra, trabalho, capital, mercado de recursos ou factores
b) os rendimentos; renda
c) os agentes económicos; empresas familias
d) os mercados. mercado de fatores e mercado de bens e serviços
6. Descreve no circuito económico, a relação entre:
a) Bens & Serviços / Despesas de Consumo ; empresas
b) Recursos ou Factores Produtivos / Rendimentos ; familias
c) Bens & Serviços / Receitas (das Empresas); mercado de produtos
d) Recursos ou Factores Produtivos / Custos (das Empresas). mercado de fatores
7. Refere três situações como dificuldades de funcionamento ou falhas do mercado.
Interferência do estado é a unica
2. Apresenta uma definição de mercado.
situaçao onde onde se confrontam as intençoes de produçao dos produtores de um bem e as solicitacoes de consumos dos consumidores
3. Referindo o truque dos incentivos, explica o comportamento no mercado dos:
a) consumidores; procuram bens para saciar as suas necessidades
b) produtores. oferecem bens para saciar as necessidades dos consumidores
4. Define eficiência no contexto do mercado.
onde toda a gente produz o que faz de melhor e onde toda a gente compra o que mais gosta
5. Indica:
a) os factores produtivos; terra, trabalho, capital, mercado de recursos ou factores
b) os rendimentos; renda
c) os agentes económicos; empresas familias
d) os mercados. mercado de fatores e mercado de bens e serviços
6. Descreve no circuito económico, a relação entre:
a) Bens & Serviços / Despesas de Consumo ; empresas
b) Recursos ou Factores Produtivos / Rendimentos ; familias
c) Bens & Serviços / Receitas (das Empresas); mercado de produtos
d) Recursos ou Factores Produtivos / Custos (das Empresas). mercado de fatores
7. Refere três situações como dificuldades de funcionamento ou falhas do mercado.
Interferência do estado é a unica
quarta-feira, 8 de fevereiro de 2017
SLIDES resumo
https://docs.google.com/presentation/d/1BgjSIrbn6TdLF8sU_y1H0gK9DWyU2rzUu43Kk7BPDWo/edit?usp=sharing
sexta-feira, 3 de fevereiro de 2017
Subscrever:
Mensagens (Atom)







