quarta-feira, 15 de março de 2017
Efeito substituição e efeito rendimento
https://docs.google.com/presentation/d/1HSK2hiYJCnjXZOPZ7JVilJImsYRaemRv2KxYiRDvmY8/edit?usp=sharing
sexta-feira, 10 de março de 2017
Elasticidade da procura
2. Observa as Figuras 10.2. I e II. Explica porque razão será enganador abordar a questão das elasticidades a partir da representação gráfica das curvas.
Porque la no fundo a questão das elasticidades a partir da representação gráfica das curvas engana as pessoas
3. Explica porque razão a sensibilidade da oferta e da procura a variações de preços não se deve medir com valores numéricos absolutos, sendo mais elucidativo saber as percentagens de variação dos preços dos vários artigos.
4. Apresenta a definição formal de elasticidade procura-preço.
Elasticidade-preço, é um conceito económico que apresenta a elasticidade da quantidade demandada de um bem ou serviço, em relação às mudanças nos preços destes.
5. Justifique o valor negativo da elasticidade procura-preço recordando a relação da curva da procura.
porque a elasticidade é muito baixa
a elasticidade tem um valor negativo pois a quantidade e o preço são inversamente proporcionais
6. Se os preços subirem, qual será o seu impacto sobre a procura no caso de a elasticidade procura-preço ser:
a) Perfeitamente rígida (e=0); nao tem impacto
b) Rígida (0 < e < 1); pouco
c) Unitária (e=1); directamente proporcional
d) Elástica (1 < e < infinito); varia de 1 a infinito
e) Perfeitamente elástica (e=infinito). infinitamente
7. Classifica a elasticidade procura-preço de curvas da procura com a configuração de uma:
a) recta vertical;
b) recta horizontal;
c) hipérbole.
8. Que interesse terá para uma empresa monopolista conhecer a elasticidade procura-preço do seu mercado? para ver o quanto consegue aumentar o preço ate as pessoas desistirem de compra lo
9. Distinga bens de luxo de artigos de primeira necessidade recorrendo à elasticidade procura-preço.
os artigos de luxo são facilmente descartavies ja os de primeira necessidade nao podem deixar de ser consumidos
10. Define elasticidade procura-rendimento.
11. Distingue bens normais de bens inferiores utilizando a elasticidade procura-rendimento.
12. Interpreta o significado de a elasticidade procura-rendimento ser maior que zero e menor que um.
13. Apresenta a definição de elasticidade cruzada.
14. Recorrendo à elasticidade cruzada, caracteriza:
a) bens substitutos (sucedâneos);
b) bens complementares;
c) bens independentes.
Porque la no fundo a questão das elasticidades a partir da representação gráfica das curvas engana as pessoas
3. Explica porque razão a sensibilidade da oferta e da procura a variações de preços não se deve medir com valores numéricos absolutos, sendo mais elucidativo saber as percentagens de variação dos preços dos vários artigos.
4. Apresenta a definição formal de elasticidade procura-preço.
Elasticidade-preço, é um conceito económico que apresenta a elasticidade da quantidade demandada de um bem ou serviço, em relação às mudanças nos preços destes.
5. Justifique o valor negativo da elasticidade procura-preço recordando a relação da curva da procura.
porque a elasticidade é muito baixa
a elasticidade tem um valor negativo pois a quantidade e o preço são inversamente proporcionais
6. Se os preços subirem, qual será o seu impacto sobre a procura no caso de a elasticidade procura-preço ser:
a) Perfeitamente rígida (e=0); nao tem impacto
b) Rígida (0 < e < 1); pouco
c) Unitária (e=1); directamente proporcional
d) Elástica (1 < e < infinito); varia de 1 a infinito
e) Perfeitamente elástica (e=infinito). infinitamente
7. Classifica a elasticidade procura-preço de curvas da procura com a configuração de uma:
a) recta vertical;
b) recta horizontal;
c) hipérbole.
8. Que interesse terá para uma empresa monopolista conhecer a elasticidade procura-preço do seu mercado? para ver o quanto consegue aumentar o preço ate as pessoas desistirem de compra lo
9. Distinga bens de luxo de artigos de primeira necessidade recorrendo à elasticidade procura-preço.
os artigos de luxo são facilmente descartavies ja os de primeira necessidade nao podem deixar de ser consumidos
10. Define elasticidade procura-rendimento.
11. Distingue bens normais de bens inferiores utilizando a elasticidade procura-rendimento.
12. Interpreta o significado de a elasticidade procura-rendimento ser maior que zero e menor que um.
13. Apresenta a definição de elasticidade cruzada.
14. Recorrendo à elasticidade cruzada, caracteriza:
a) bens substitutos (sucedâneos);
b) bens complementares;
c) bens independentes.
quarta-feira, 8 de março de 2017
Estruturas de Mercado
1. Observando a tabela de Francisco Pereira de Moura distingue concorrência pura de monopólio.
Numa situação de concorrência pura há varias empresas a competir para entregar o melhor produto ao preço mais baixo possível
Numa situação de Monopólio há apenas uma empresa a fornecer x produto e portanto não tem de melhorar a qualidade nem baixar o preço pois os consumidores não têm alternativa
2. Indica as quatro hipóteses admitidas em concorrência perfeita.
As empresas vendem um produto padronizado
As empresas são aceitantes de preços
Os factores de produção são perfeitamente variáveis
As empresas e os consumidores têm informação perfeita
3. Critica cada uma das quatro hipóteses acima lendo o texto de Robert Frank.
1 não e verifica pois as empresas tentam sempre inovar no produto que vendem para se poderem destacar e ganhar espaço no mercado
3 nao se verifica pois por regulamentações do governo e afins pode ser (dependendo do pais) um empresa deslocar-se para outro sitio
4 acho que hoje me dia esta hipótese esta cada vez mais próxima de ser real pois com a Internet a informação espalha se muito rapidamente ate há sites (kuantokusta por ex) que se dedicam a comparar preços para os consumidores saberem onde comprar
4. Distingue concorrência perfeita de concorrência monopolística associando cada uma destas formas de mercado a uma das situações A ou B cuja curva da procura se apresenta. Justifica a resposta com Richard Lipsey.
Situação A monopólio pois num monopólio a empresa monopolista não tem porque de baixar o preço
Situaçao B é uma situaçao de prefeita pois as empresas para concorrer sao forçadas a baixar o preços
Numa situação de concorrência pura há varias empresas a competir para entregar o melhor produto ao preço mais baixo possível
Numa situação de Monopólio há apenas uma empresa a fornecer x produto e portanto não tem de melhorar a qualidade nem baixar o preço pois os consumidores não têm alternativa
2. Indica as quatro hipóteses admitidas em concorrência perfeita.
As empresas vendem um produto padronizado
As empresas são aceitantes de preços
Os factores de produção são perfeitamente variáveis
As empresas e os consumidores têm informação perfeita
3. Critica cada uma das quatro hipóteses acima lendo o texto de Robert Frank.
1 não e verifica pois as empresas tentam sempre inovar no produto que vendem para se poderem destacar e ganhar espaço no mercado
3 nao se verifica pois por regulamentações do governo e afins pode ser (dependendo do pais) um empresa deslocar-se para outro sitio
4 acho que hoje me dia esta hipótese esta cada vez mais próxima de ser real pois com a Internet a informação espalha se muito rapidamente ate há sites (kuantokusta por ex) que se dedicam a comparar preços para os consumidores saberem onde comprar
4. Distingue concorrência perfeita de concorrência monopolística associando cada uma destas formas de mercado a uma das situações A ou B cuja curva da procura se apresenta. Justifica a resposta com Richard Lipsey.
Situação A monopólio pois num monopólio a empresa monopolista não tem porque de baixar o preço
Situaçao B é uma situaçao de prefeita pois as empresas para concorrer sao forçadas a baixar o preços
quinta-feira, 2 de março de 2017
Teoria elementar dos preços
1. Define preço de equilíbrio.
É o preço correspondente ao equilibrio logo a,procura e a oferta sao as mesmas
2. Por que razão há somente um ponto onde o volume da procura é igual ao volume da oferta?
Porque é impossível duas rectas concorrerem a mais de um ponto
3. Define excesso da oferta.
Quando a oferta é maior que a procura
4. Define excesso da procura.
Quando a procura excede a oferta
5. “Os preços baixam quando há excesso da oferta”. Explica o comportamento dos:
a) produtores, Não conseguindo vender o produto aquele preço os produtores são obrigados a baixar o preço
b) compradores, os compradores vão ser beneficiados pois o preço baixa
6. “Os preços sobem quando há excesso da procura”. Explica o comportamento dos:
a) produtores como o produto deles é muito procurado um produtor pode aumentar o preço como bem entender
b) compradores os compradores vão ter de compram o produto num preço alto pois a oferta é baixa
7. Observa a figura 7.7. Indica as causas susceptíveis de justificar:
a) um aumento da procura
aumento do rendimento
aumento de um preço sucedâneo
baixa do preço de um complementar
mudança de gosto em favor desse produto
b) uma redução da procura
diminuição do rendimento
baixa do preço de um sucedâneo
subida de preço de um complementar
mudança de gosto em desfavor desse produto
8. Observa a figura 8.3. Indica as causas susceptíveis de justificar:
a) um aumento da oferta
progresso tecnológico
baixa no preço de outros artigos
baixa no preço dos factores de produçao utilizados da fabricaçao do produto
b) uma redução da oferta
aumento do preço de outros produtos
aumento do preço dos factores de produção utilizados na fabricação
do produto
9. Ilustra no Paint - grava a imagem no ambiente de trabalho e carrega-a para o teu blogue - a "lei" da oferta e da procura correspondente aos seguintes casos:
II - Diminuição da procura;
III - Aumento da oferta;
IV - Diminuição da oferta.
II
III

É o preço correspondente ao equilibrio logo a,procura e a oferta sao as mesmas
2. Por que razão há somente um ponto onde o volume da procura é igual ao volume da oferta?
Porque é impossível duas rectas concorrerem a mais de um ponto
3. Define excesso da oferta.
Quando a oferta é maior que a procura
4. Define excesso da procura.
Quando a procura excede a oferta
5. “Os preços baixam quando há excesso da oferta”. Explica o comportamento dos:
a) produtores, Não conseguindo vender o produto aquele preço os produtores são obrigados a baixar o preço
b) compradores, os compradores vão ser beneficiados pois o preço baixa
6. “Os preços sobem quando há excesso da procura”. Explica o comportamento dos:
a) produtores como o produto deles é muito procurado um produtor pode aumentar o preço como bem entender
b) compradores os compradores vão ter de compram o produto num preço alto pois a oferta é baixa
7. Observa a figura 7.7. Indica as causas susceptíveis de justificar:
a) um aumento da procura
aumento do rendimento
aumento de um preço sucedâneo
baixa do preço de um complementar
mudança de gosto em favor desse produto
b) uma redução da procura
diminuição do rendimento
baixa do preço de um sucedâneo
subida de preço de um complementar
mudança de gosto em desfavor desse produto
8. Observa a figura 8.3. Indica as causas susceptíveis de justificar:
a) um aumento da oferta
progresso tecnológico
baixa no preço de outros artigos
baixa no preço dos factores de produçao utilizados da fabricaçao do produto
b) uma redução da oferta
aumento do preço de outros produtos
aumento do preço dos factores de produção utilizados na fabricação
do produto
9. Ilustra no Paint - grava a imagem no ambiente de trabalho e carrega-a para o teu blogue - a "lei" da oferta e da procura correspondente aos seguintes casos:
II - Diminuição da procura;
III - Aumento da oferta;
IV - Diminuição da oferta.
II



sexta-feira, 24 de fevereiro de 2017
quinta-feira, 23 de fevereiro de 2017
Teoria elementar da oferta
1. Distingue volume da oferta de quantidade realmente vendida.
O volume da oferta é quanto os produtores esperam vender.
2. Refere que a oferta varia com os objectivos das empresas, ou estratégias dos produtores.
Se o objetivo dos produtores for vender o maximo possivel mesmo a custa de alguns lucros o produto vender-se-a muito mais do que se eles pretenderem obter o maximo de lucro
3. Explica por que razão a oferta de um produto depende do seu preço.
se tudo o resto de mantiver constante quanto mais elevado for o preço de um produto, mais rendosa será a sua produção. esperamos por isso que quanto mais alto for o seu preço maior será a oferta
4. Explica o efeito do aumento do preço dos outros produtos sobre o volume da oferta do produto N.
No geral o aumento de preço de outros produtos torna relativamente menos atractiva a produçao daquele cujo o preço nao sobe.
5. Verifica que o aumento do custo dos factores produtivos (trabalho e capital) torna mais caros os produtos nos sectores de actividade que utilizam mais intensivamente o factor produtivo que sofreu o agravamento.
Refere-te ao efeito do aumento do preço do petróleo sobre os diversos sectores da actividade económica.
Quando aumenta o preço do petróleo todos os bens e serviços que usam petróleo vão aumentar o seu preço
6. Explicita o impacto do progresso tecnológico sobre o volume da oferta, referindo o seu efeito sobre os custos de produção.
Com o avanço tecnológico o custo de produção fica mais barato aumentando assim a oferta
7. Indica as variáveis de que depende o volume da oferta, explicitadas por Lipsey na função da oferta.
Preço do produto
Preço dos outros produtos
Preço dos fatores de produçao
Gostos dos consumidores e
estado da tecnologia
8. Explica como se chega à curva da oferta a partir da função oferta.
A curva da oferta de um produto mostra a relação existente entre os preço do produto e a quantidade posta a venda pelos produtores, A curva e traçada com base na hipótese da constância de todos os factores que influenciam a oferta alem do preço do produto, a inclinação ascendente indica que quanto mais alto for o preço maior será a oferta do produto
9. Interpreta a inclinação ascendente da curva da oferta, referindo o incentivo proporcionado pelos lucros.
Quando nos deslocamos ao longo da mesma curva , porque quando o preço do bem sobe a quantidade que os produtores desejam vender aumenta
10. Recorrendo às figuras 8.1 e 8.2 distingue variação da oferta de aumento da oferta.
A variação da oferta pode ser obeservada por apenas uma curva quando o aumento tem de ter duas curvas
11. Indica três factores que poderão ter estado na origem do aumento da oferta ilustrado na figura 8.2.
O volume da oferta é quanto os produtores esperam vender.
2. Refere que a oferta varia com os objectivos das empresas, ou estratégias dos produtores.
Se o objetivo dos produtores for vender o maximo possivel mesmo a custa de alguns lucros o produto vender-se-a muito mais do que se eles pretenderem obter o maximo de lucro
3. Explica por que razão a oferta de um produto depende do seu preço.
se tudo o resto de mantiver constante quanto mais elevado for o preço de um produto, mais rendosa será a sua produção. esperamos por isso que quanto mais alto for o seu preço maior será a oferta
4. Explica o efeito do aumento do preço dos outros produtos sobre o volume da oferta do produto N.
No geral o aumento de preço de outros produtos torna relativamente menos atractiva a produçao daquele cujo o preço nao sobe.
5. Verifica que o aumento do custo dos factores produtivos (trabalho e capital) torna mais caros os produtos nos sectores de actividade que utilizam mais intensivamente o factor produtivo que sofreu o agravamento.
Refere-te ao efeito do aumento do preço do petróleo sobre os diversos sectores da actividade económica.
Quando aumenta o preço do petróleo todos os bens e serviços que usam petróleo vão aumentar o seu preço
6. Explicita o impacto do progresso tecnológico sobre o volume da oferta, referindo o seu efeito sobre os custos de produção.
Com o avanço tecnológico o custo de produção fica mais barato aumentando assim a oferta
7. Indica as variáveis de que depende o volume da oferta, explicitadas por Lipsey na função da oferta.
Preço do produto
Preço dos outros produtos
Preço dos fatores de produçao
Gostos dos consumidores e
estado da tecnologia
8. Explica como se chega à curva da oferta a partir da função oferta.
A curva da oferta de um produto mostra a relação existente entre os preço do produto e a quantidade posta a venda pelos produtores, A curva e traçada com base na hipótese da constância de todos os factores que influenciam a oferta alem do preço do produto, a inclinação ascendente indica que quanto mais alto for o preço maior será a oferta do produto
9. Interpreta a inclinação ascendente da curva da oferta, referindo o incentivo proporcionado pelos lucros.
Quando nos deslocamos ao longo da mesma curva , porque quando o preço do bem sobe a quantidade que os produtores desejam vender aumenta
10. Recorrendo às figuras 8.1 e 8.2 distingue variação da oferta de aumento da oferta.
A variação da oferta pode ser obeservada por apenas uma curva quando o aumento tem de ter duas curvas
11. Indica três factores que poderão ter estado na origem do aumento da oferta ilustrado na figura 8.2.
Aumento da procura, redução do custo de produção, aumento do preço do produto
quarta-feira, 22 de fevereiro de 2017
sexta-feira, 17 de fevereiro de 2017
Teoria elementar da procura
1. Distingue volume da procura de quantidade adquirida ou quantidade realmente comprada e vendida. Existência de procura não implica que a compra seja efectivamente feita
2. “O volume da procura é um fluxo”. Explicita o significado desta afirmação.
O volume da procura e um fluxo pois nenhuma compra e uma compra isolada pois cada pessoa faz um fluxo continuo de compras
3. Indica as variáveis de que depende o volume da procura, explicitadas por Lipsey na função da procura.
Preço do produto no mercado, rendimento de cada família, preço de outros produtos gostos e preferências
4. Explica por que razão o volume da procura varia inversamente com o preço do bem.
Pois quanto mais o preço baixam mais as pessoas querem
5. Explica como se chega à curva da procura a partir da função procura.
A curva mostra a relaçao funcional entre o volume da procura e o preço
6. Interpreta a inclinação descendente da curva da procura.
Pois a procura e oferta são inversamente proporcionais
7. Descreve o efeito ilustrado na curva da procura agregada (AD), quando se passou do ponto (P1, Y1) para (P2, Y2). O preço baixou logo a procura aumentou portanto o p diminui e o y aumentou
8. Identifica a situação e descreve um possível efeito ilustrado em cada uma três imagens abaixo.
2. “O volume da procura é um fluxo”. Explicita o significado desta afirmação.
O volume da procura e um fluxo pois nenhuma compra e uma compra isolada pois cada pessoa faz um fluxo continuo de compras
3. Indica as variáveis de que depende o volume da procura, explicitadas por Lipsey na função da procura.
Preço do produto no mercado, rendimento de cada família, preço de outros produtos gostos e preferências
4. Explica por que razão o volume da procura varia inversamente com o preço do bem.
Pois quanto mais o preço baixam mais as pessoas querem
5. Explica como se chega à curva da procura a partir da função procura.
A curva mostra a relaçao funcional entre o volume da procura e o preço
6. Interpreta a inclinação descendente da curva da procura.
Pois a procura e oferta são inversamente proporcionais
7. Descreve o efeito ilustrado na curva da procura agregada (AD), quando se passou do ponto (P1, Y1) para (P2, Y2). O preço baixou logo a procura aumentou portanto o p diminui e o y aumentou
8. Identifica a situação e descreve um possível efeito ilustrado em cada uma três imagens abaixo.
quinta-feira, 16 de fevereiro de 2017
O mercado na sociedade moderna
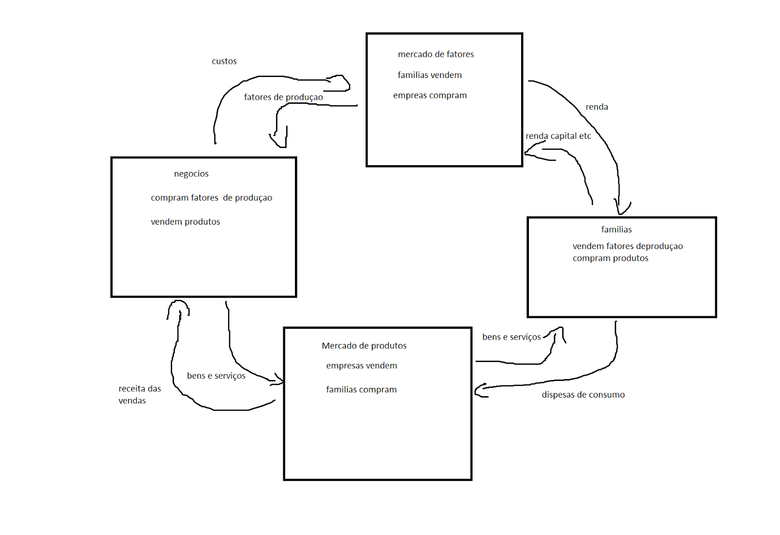
1. Desenha o circuito económico representando os fluxos que se estabelecem nos mercados de Bens&Serviços e de Factores Produtivos, entre os agentes económicos Famílias e Empresas.
2. Apresenta uma definição de mercado.
situaçao onde onde se confrontam as intençoes de produçao dos produtores de um bem e as solicitacoes de consumos dos consumidores
3. Referindo o truque dos incentivos, explica o comportamento no mercado dos:
a) consumidores; procuram bens para saciar as suas necessidades
b) produtores. oferecem bens para saciar as necessidades dos consumidores
4. Define eficiência no contexto do mercado.
onde toda a gente produz o que faz de melhor e onde toda a gente compra o que mais gosta
5. Indica:
a) os factores produtivos; terra, trabalho, capital, mercado de recursos ou factores
b) os rendimentos; renda
c) os agentes económicos; empresas familias
d) os mercados. mercado de fatores e mercado de bens e serviços
6. Descreve no circuito económico, a relação entre:
a) Bens & Serviços / Despesas de Consumo ; empresas
b) Recursos ou Factores Produtivos / Rendimentos ; familias
c) Bens & Serviços / Receitas (das Empresas); mercado de produtos
d) Recursos ou Factores Produtivos / Custos (das Empresas). mercado de fatores
7. Refere três situações como dificuldades de funcionamento ou falhas do mercado.
Interferência do estado é a unica
2. Apresenta uma definição de mercado.
situaçao onde onde se confrontam as intençoes de produçao dos produtores de um bem e as solicitacoes de consumos dos consumidores
3. Referindo o truque dos incentivos, explica o comportamento no mercado dos:
a) consumidores; procuram bens para saciar as suas necessidades
b) produtores. oferecem bens para saciar as necessidades dos consumidores
4. Define eficiência no contexto do mercado.
onde toda a gente produz o que faz de melhor e onde toda a gente compra o que mais gosta
5. Indica:
a) os factores produtivos; terra, trabalho, capital, mercado de recursos ou factores
b) os rendimentos; renda
c) os agentes económicos; empresas familias
d) os mercados. mercado de fatores e mercado de bens e serviços
6. Descreve no circuito económico, a relação entre:
a) Bens & Serviços / Despesas de Consumo ; empresas
b) Recursos ou Factores Produtivos / Rendimentos ; familias
c) Bens & Serviços / Receitas (das Empresas); mercado de produtos
d) Recursos ou Factores Produtivos / Custos (das Empresas). mercado de fatores
7. Refere três situações como dificuldades de funcionamento ou falhas do mercado.
Interferência do estado é a unica
quarta-feira, 8 de fevereiro de 2017
SLIDES resumo
https://docs.google.com/presentation/d/1BgjSIrbn6TdLF8sU_y1H0gK9DWyU2rzUu43Kk7BPDWo/edit?usp=sharing
sexta-feira, 3 de fevereiro de 2017
quarta-feira, 1 de fevereiro de 2017
1. Constrói e interpreta dois gráficos semelhantes aos anteriores, partindo da Taxa de Inflação (Taxa de Variação do Índice de Preços no Consumidor), no PORDATA.
2. Utilizando os dados do EUROSTAT, indique e interprete, para os mesmos países, em Dezembro de 2016:
a) O Índice Harmonizado de Preços no Consumidor com 2015=100;
filandia 2.0
Lithuania 1.1
c) A taxa de inflação homóloga
filandia 0.5
Lithuania 0.3
d) A taxa de inflação média.
filandia 0.4
Lithuania 0.7
3. Em que ano o salário real foi maior?
Preenche a tua parte do ficheiro.
2. Utilizando os dados do EUROSTAT, indique e interprete, para os mesmos países, em Dezembro de 2016:
a) O Índice Harmonizado de Preços no Consumidor com 2015=100;
filandia 101.08
Lithuania 101.94
b) A taxa de inflação mensal;
filandia 2.0
Lithuania 1.1
c) A taxa de inflação homóloga
filandia 0.5
Lithuania 0.3
d) A taxa de inflação média.
filandia 0.4
Lithuania 0.7
3. Em que ano o salário real foi maior?
Preenche a tua parte do ficheiro.
Subscrever:
Mensagens (Atom)







